欢迎来到温州市社会体育指导中心
设为首页
|
加入收藏
首页
中心概况
体育赛事
社会体育
体质监测
公告
资料下载
公告通知
更多 >>
关于开展2025年科学健身
温州市社会体育指导中心招聘
2023科学健身指导进社区
关于印发2022浙江省第二
浙里健身操作手册
关于印发《2022 年温州
2022年送科学健身指导进
《2022年温州第九届龙舟
社会体育指导员技术等级称号
2021年温州市第八届龙舟
体质监测
你现在的位置:
首页
>>
体质监测
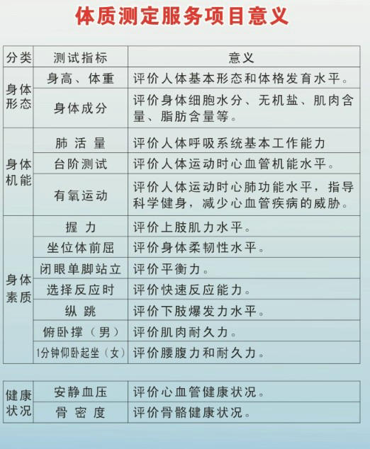
体质测定服务项目的意义
上一个:
绣山公园科普宣传
下一个:
不同年龄段人群检测指标
友情链接
媒体导航:
浙南(温州)童博会
|
国家体育总局
|
温州市龙舟协会
|
中国健美操竞赛网
|
温州市机关党建
|
温州市社会体育指导中心
|
温州市体育局
|
国家体育总局
|
杭州市体育局
|
温州信息港
|
温州都市报
|
百度
|
Copyright(c) 2013 温州市社会体育指导中心 您是第 2595974 位访问者
电话:0577-88202900 地址:九山路93号 邮箱:stzxggyouxiang@163.com
ICP备案号:浙ICP备2021017045号-1
技术支持:
国技互联
扫描关注公众号